找回密码
 加入博一网

QQ登录

只需一步,快速开始

查看: 261|回复: 0

通报!销售价明显低于备案价,一地两楼盘被暂停网签

[复制链接]
发表于 2021-11-9 14:10:35 | 显示全部楼层 |阅读模式
通报!销售价明显低于备案价,一地两楼盘被暂停网签

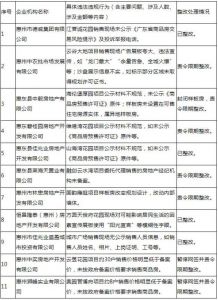
11月4日,北京市住建委、人行营管部、北京银保监局三部门联合印发《北京市商品房预售资金管理办法(2021年版征求意见稿)》,面向社会公开征求意见。稿中提出调整入账流程,购房人只有将定金、首付款足额存入专用账户后,方可开通网签,以确保预售资金及时足额直接入账。另外,改变了目前所有银行均可从事商品房预售资金监管的“零门槛”现状,拟增设招标环节,择优选择。

通报!销售价明显低于备案价,一地两楼盘被暂停网签

通报!销售价明显低于备案价,一地两楼盘被暂停网签
您需要登录后才可以回帖 登录 | 加入博一网

本版积分规则

关注建材之家
www.jc68.com
全国服务热线:400-0755-393
加盟咨询电话:0755-82034561
投诉建议Q Q:275171283
讨论互动QQ群:64982759
点击查看放大的二维码
报料号:jc68_com
点击查看放大的二维码
服务号:jc68-1
点击查看放大的二维码
平台移动端二维码
腾讯微博
腾讯微博
新浪微博
新浪微博

玻璃之家 | 建材头条 | 电器头条 | 水电头条 | 钢铁头条 | 防盗头条 | 板材头条 | 暖气头条 | 安防之家 | 机械头条 | 陶瓷之家 | 油漆之家 | 照明之家 | 防水之家 | 防盗之家 | 博一建材 | 卫浴之家 | 区快洞察 | 漳州建材 | 泉州建材 | 三明建材 | 莆田建材 | 合肥建材 | 宣城建材 | 池州建材 | 亳州建材 | 六安建材 | 巢湖建材 | 宿州建材 | 阜阳建材 | 滁州建材 | 黄山建材 | 安庆建材 | 铜陵建材 | 淮北建材 | 马鞍山建材 |

QQ|建材|建材网|建材之家|关于我们|手机版|联系我们|广告服务|小黑屋|博一建材网 ( 粤ICP备09089996号-4 )

GMT+8, 2026-4-17 23:29 , Processed in 0.023875 second(s), 7 queries , Redis On.

Powered by Discuz! X3.5

© 2001-2023 Discuz! Team.

快速回复 返回顶部 返回列表